安演艺培1-4楼改造项目询比公告

更新日期:2025-11-13 浏览次数:7270次

现拟以询比采购方式选择安徽演艺文化艺术培训中心有限公司1-4楼改造项目供应商,欢迎有意向的潜在供应商积极参与本项目。具体公告如下:

一、改造项目工程询比需求

1.改造项目工程询比清单。

备注:供应商应自行勘察项目现场,如因未勘查现场或未及时勘查现场而导致的报价缺项漏项、废标、成交后无法完工和验收,自行承担一切后果。

2.项目工期25日历天。

3.项目限额25万元。

二、供应商提交响应文件材料清单

(一)合格供应商条件。

1.具有独立承担民事责任能力的企业法人;

2.信誉要求:截至响应文件递交截止时间,供应商(不含其不具有独立法人资格的分支机构)存在下列有效情形之一的,其响应文件按无效处理(响应文件中提供承诺)。

①被人民法院列入失信被执行人名单的;

②被税务机关列入重大税收违法案件当事人名单的;

③被市场监督管理部门(或工商行政管理部门)列入经营异常名录或者严重违法失信企业名单的(未按照《企业信息公示暂行条例》(国务院令第654号)第八条规定的期限公示年度报告被列入经营异常名录的除外)。

注:“有效”是指“情形”规定的程度、起止期间处于有效状态。

(二)工程量报价清单。

(三)工期时间(日历天)。

(四)承诺函:包括不限于材料真实性,保质、保量、按时完成任务等。

三、响应文件要求

1.本次询比只允许有一个方案,一个报价,多方案、多报价的将不被接受;

2.投标人的报价为一次性报价,即在询比有效期内价格固定不变,投标人的响应报价应包含项目、运输、就位、安装、人工费、材料费、机械费、管理费、利润、风险、税金、其他项目费、调试等完整报价。除双方同意外,结算时不因任何因素的变化而调整成交总价。

3.报价函要经法定代表人或其授权代表签字、盖章;如为授权代表签字,请附法定代表人授权书。

4.报价连同相关证明文件复印件一起在报价截止时间前交至询价人。

5.投标人应充分了解本次询比的任务和要求,保质、保量、按时完成任务,不得以任何理由降低服务功能,或以响应时对所报设备、辅材、系统对接等考虑不周为由要求增加项目资金。

6.甲方保留最终谈判权利,可保留得分前三名进行谈判。

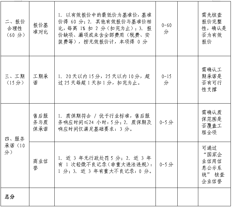
四、评标办法(见附件1)

五、响应文件提交时间及地址

1.响应文件递交的截止时间(响应截止时间,下同)为2025年11月17日15时00分,地点为合肥市包河区黄山路196号梦幻剧场一楼安徽演艺文化艺术培训中心办公室。

2.供应商可现场递交文件,逾期送达的、未送达指定地点的响应文件,采购人将拒绝接收。

3.联系人:张工     电话:055164666303/17730005876

                                                                 

                                                                                   采购单位:安徽演艺文化艺术培训中心有限公司


2025年11月 13 日











关闭

安徽演艺集团有限责任公司

联系电话:0551-64665859

地址:安徽省合肥市包河区屯溪路(南一环)528号金环大厦14-16层

邮编:230001

电子邮箱: office@anhuiyanyi.com



安徽演艺集团版权所有 Copyright ©2012 All rights reserved

皖ICP备10207175号 网站技术支持:安徽芝麻粒