安徽省杂技团作品《天鹅之恋·漩叠椅》入围金菊奖决赛

更新日期:2022-10-13 浏览次数:4197次

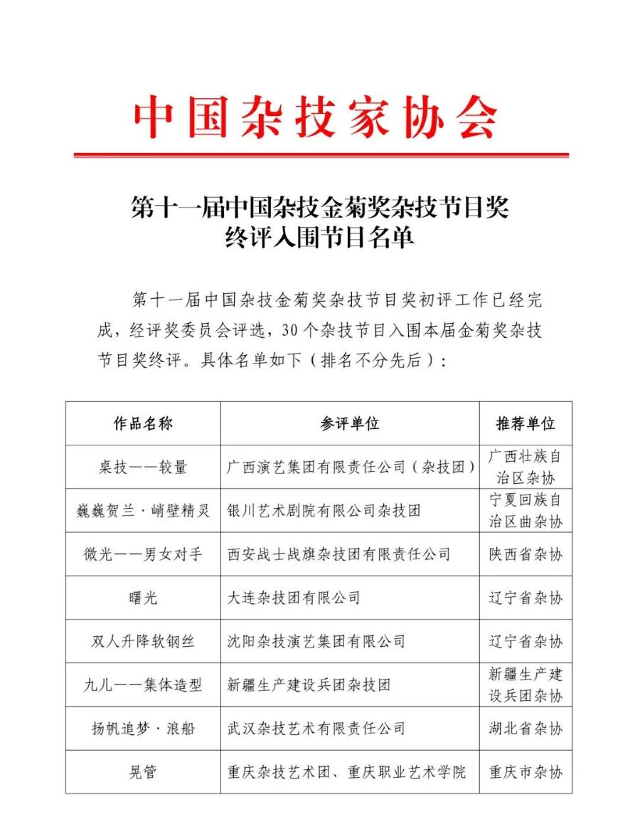
      日前,中国杂技家协会公布了第十一届中国杂技金菊奖杂技节目奖终评入围节目名单。由安徽省杂技家协会报送,安徽省杂技团创作的作品《天鹅之恋·漩叠椅》跻身终评名单。

      中国杂技金菊奖,是由中国文联参与主办的全国性文艺专业奖项,是中国杂技界的最高奖项。第十一届中国杂技金菊奖将于2022年11月9-10日在河南濮阳市举行终评演出。


作品简介

      《天鹅之恋·漩叠椅》以天鹅为题,秉持传统杂技艺术高、难、险的特点,提升了杂技观赏性、艺术性,通过将“单手顶技巧”提升至“4人旱水单手倒立变旱水造型”“女子集体同起倒立漩叠椅360度旋转”,突出节目演出中技术延展的垂直性、连贯性,充分体现杂技女子节目对力量、技巧、配合及美感的追求。


关闭

安徽演艺集团有限责任公司

联系电话:0551-64665859

地址:安徽省合肥市包河区屯溪路(南一环)528号金环大厦14-16层

邮编:230001

电子邮箱: office@anhuiyanyi.com



安徽演艺集团版权所有 Copyright ©2012 All rights reserved

皖ICP备10207175号 网站技术支持:安徽芝麻粒